
2023年9月8日,首个中国罕见病领域公益奖项——第三届“金蜗牛奖”颁奖典礼在长沙举行,海南博鳌乐城国际医疗旅游先行区管理局荣获“罕见病行业贡献奖”。


金蜗牛奖是中国罕见病领域首个行业综合奖项,以“表彰中国罕见病领域杰出贡献者”为宗旨。金蜗牛奖每年举办一届,共设立罕见病社群贡献奖、罕见病医学贡献奖、罕见病产业推动奖、罕见病行业贡献奖、年度致敬人物五个奖项。
罕见病行业贡献奖是金蜗牛奖中的一个重要奖项,旨在表彰在罕见病行业方面做出杰出贡献的个人、团队、机构。作为我国唯一的“医疗特区”,博鳌乐城依托国家赋予的特许政策,积极引进国外已上市国内尚未上市的罕见病创新药“先行先试”,助力破解国内罕见病患者“用药难”“用药贵”困境,为国内众多罕见病患者及家庭带来新的希望,为推动我国罕见病事业的发展和进步提供“乐城经验”和“乐城方案”。

9月9日,第十二届中国罕见病高峰论坛在长沙举行。乐城管理局相关负责人作《管控式用药与真实世界数据研究——博鳌乐城模式》的主题报告,围绕构建健康产业生态圈、管控式用药与罕见病诊疗与保障的探索、真实世界研究的博鳌乐城模式等内容向与会嘉宾进行了详细解读。


现场嘉宾对乐城的政策优势和产业优势表现出浓厚的兴趣,分别围绕乐城真研政策、罕见病药品引进落地、患者用药申请流程等问题进行了踊跃提问。针对相关问题,乐城管理局相关负责人在现场进行了一一回应和解答。
乐城管理局相关负责人表示:“乐城通过搭建博鳌乐城罕见病诊疗专家平台,依托专家诊疗核心环节统筹整合创新药械企业、商业保险公司、罕见病患者组织、医疗机构、社会慈善组织等各方资源,推动国际国内交流,搭建罕见病领域创新发展生态圈,为罕见病患者提供尚未满足的诊疗需求。我们欢迎大家加入乐城这个开放的平台,为助力国内罕见病患者药物可及贡献‘乐城智慧’和‘乐城力量’。”
目前全球已知的罕见病有7000多种,中国目前已知的罕见病数量大约有1400余种,罕见病患者群体已超过2000万,每年新增患者超过20万。根据统计,现在全球已上市约500种“孤儿药”,其中还有很多尚未在中国上市。
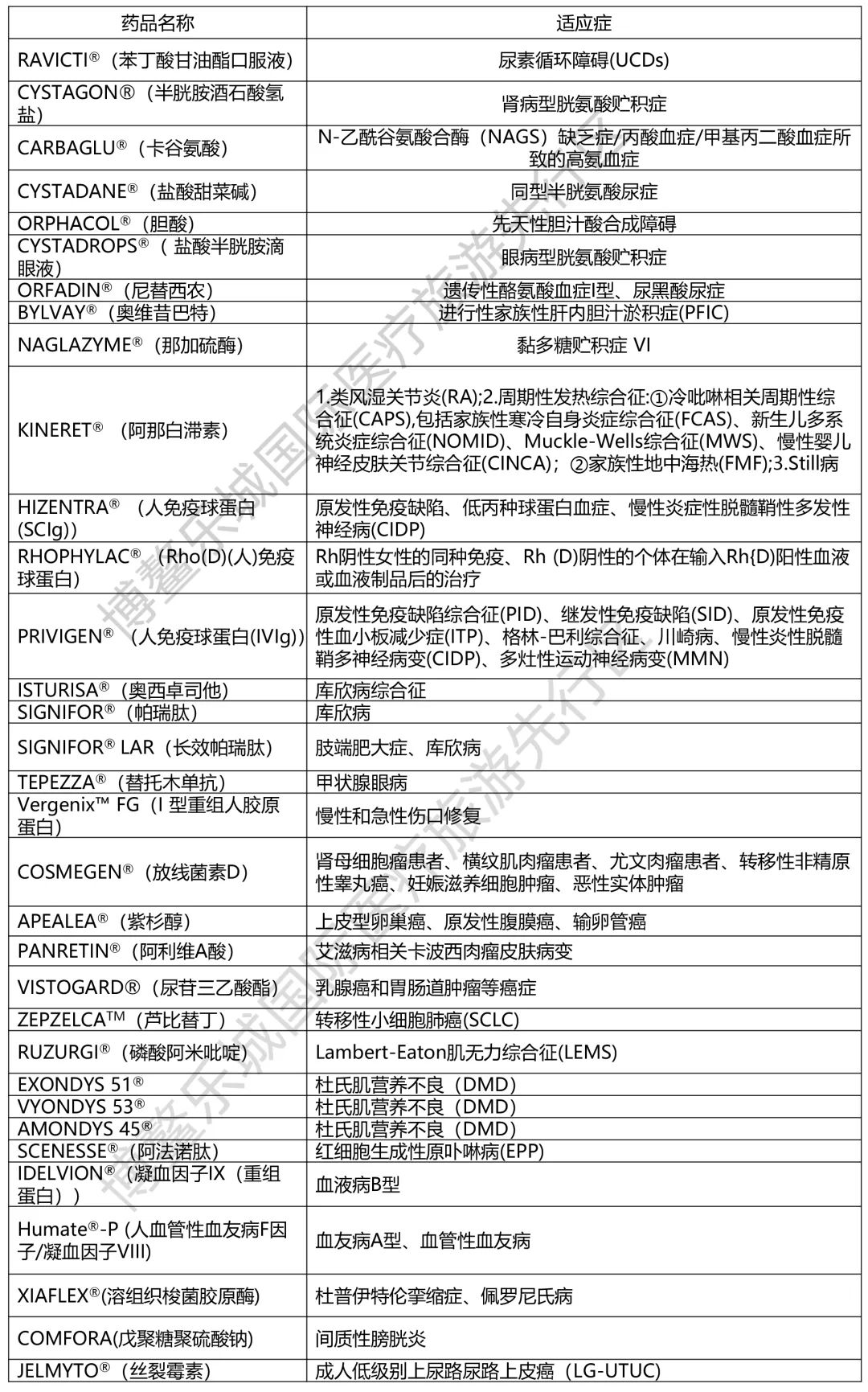
为解决国内罕见病患者境外创新治疗药物“找不到、用不上”难题,乐城先行区依托特许政策,引入国外已上市国内尚未上市的罕见病创新药品,涵盖遗传代谢疾病、风湿免疫疾病、内分泌系统疾病、皮肤系统疾病、罕见肿瘤疾病、神经系统疾病、血液疾病、泌尿外科疾病和手外科疾病、心血管疾病等领域,包括苯丁酸甘油酯、阿米吡啶、阿法诺肽等国内未上市的创新药。

为了让更多患者用得起国际先进的药品医疗器械,增强患者用药的可支付性,乐城创新“医保+商保”模式,推出海南自贸港博鳌乐城特药险,以29元撬动百万特药保障。最新发布的2022版乐城特药险,总药品目录涵盖100种海内外特药。其中,创新加入了国内未上市的海外罕见病药品17种,如针对肥厚性心肌病、重症肌无力、发作性睡病等疾病的罕见病药品。
此外,乐城引入的海外罕见病药品还被纳入2023年度“北京普惠健康保”、“苏惠保2023”、2023年度“春城惠民保”等普惠性健康医疗保险的特药清单,为国内有创新药物治疗需求的患者提供更好的药物可及保障,助力患者健康,减轻患者家庭负担。
同时,乐城还联合中国人口福利基金会罕见病关爱基金、联合病痛挑战基金会,发起“罕见病患者特许医疗援助计划”项目,重点针对有特许药械需求的患者提供服务,为国内有治疗需求,且满足相关政策要求的罕见病患者群体提供必要的援助支持,真正惠及更多的罕见病患者。
博鳌乐城罕见病诊疗专家平台由乐城管理局发起,博鳌乐城罕见病临床医学中心支持,旨在加强国内罕见病患者药物可及,提升罕见病临床诊疗水平,推动国内罕见病领域生态圈的建设。

该平台充分利用海南博鳌乐城先行区“先行先试”政策优势,整合全国和乐城医疗机构以及全国多个罕见病专病病种专家资源,建立全国的多学科、专业性、综合性的罕见病领域专家平台。通过该平台开展的各类国内外学术活动,平台专家可以交流和分享罕见病专病领域的全球最新诊疗进展和中国实践应用经验,共同提高国内专病病种的诊疗水平;平台将链接各方资源,支持专家在先行区使用特许药械给患者提供优质的诊疗服务,不断提高先行区罕见病诊疗质量。
博鳌乐城罕见病临床医学中心和阿里健康携手推出国内首个“罕见病全球药物信息平台”,通过搭建线上线下一体化的健康服务平台,解决罕见病患者一直存在的境外创新治疗药物“找不到、用不上”这一难题,让患者早日用上创新药。

首批上线的罕见病药品共22个,包括苯丁酸甘油酯、阿米吡啶、阿法诺肽等国内未上市的多个创新药。用户只需在支付宝首页搜索“患者援助”,进入“罕见病药品专区”,按要求成功提交基础信息后,工作人员会在7个工作日内进行药品信息反馈。如用户所需药品不在名单内,还可在页面最下方发起找药申请,工作人员会在全球范围内启动找药服务。
病痛罕见,爱不罕见
推进健康中国建设路上
每一个小群体都不该被放弃
未来
博鳌乐城将继续用好用足政策
为更多罕见病患者点亮生命之光!